有声书 乌合之众 全37p,大众心理研究,原作名: The Crowd: A Study of the Popular Mind资源下载。 古斯塔夫・勒庞 Gustave Le Bon(1841-1931) 法国著名社会心理学家。他自1894年始,写下一系列社会心理学著作,以本书最为著名;在社会心理学领域已有的著作中,最有影响的,也是这本并不很厚的《乌合之众》。古斯塔夫・勒庞在他在书中极为精致地描述了集体心态,对人们理解集体行为的作用以及对社会心理学的思考发挥了巨大影响。《乌合之众–大众心理研究》在西方已印至第29版,其观点新颖,语言生动,是群体行为的研究者不可不读的佳作。...


非凡精读团队详解《乌合之众》,群体心理与大众行为研究精讲
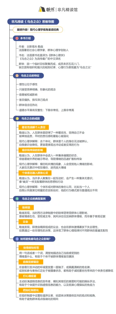
深度解析,系统阐释勒庞经典理论中群体心理的形成机制、特征及社会影响。结合历史事件与现代案例,剖析集体无意识、情绪传染、领袖操控等核心议题,帮助理解大众行为背后的心理逻辑与时代启示。
📢 以下文件由夸克网盘用户于2025-12-19分享(文件数量过多时仅展示部分文件)
非凡精读详解《乌合之众》,群体心理与大众行为研究精讲377.34MB
20250819乌合之众.mp339.91MB
20250819乌合之众.mp4335.46MB
20250819乌合之众.png1.97MB
共3个文件,合计:377.34MB


10积分

